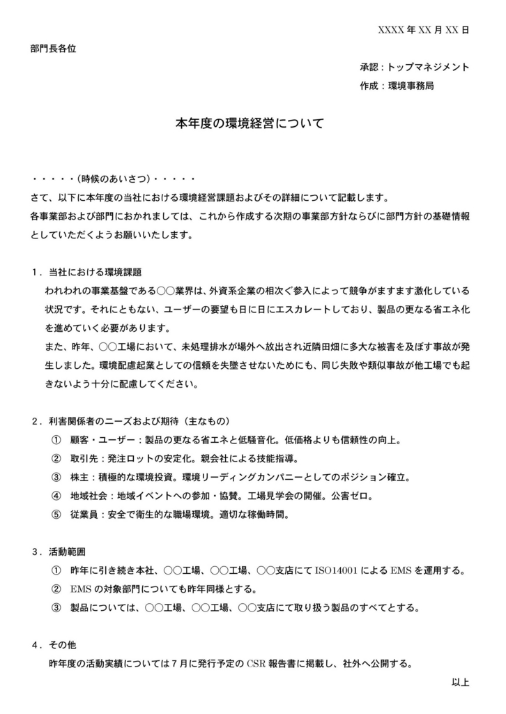
ISO14001:2015 4.2 利害関係者のニーズ及び期待
4.2 利害関係者のニーズ及び期待
組織は、次の事項を決定しなければならない。
a) 環境マネジメントシステムに関連する利害関係者
b) それらの利害関係者の、関連するニーズ及び期待(すなわち、要求事項)
c) それらのニーズ及び期待のうち、順守義務となるもの
この項も文書化の要求はありません。
事務局やスタッフの人たちの頭の中での認識でOKです。
ただ、これも4.1と同じように、何かメモ的なのでもあったほうが無難です。
では、内容をみていきます。
a)では、利害関係者の特定について言ってます。つまり、EMSを運用する上で関係するであろう顧客やユーザー、取引先、株主や投資家、従業員、地域住民、役所などの行政、業界団体のことです。
そして、b)では、それら利害関係者が自分たちに何を求め、期待しているのかを把握する。
また、c)では、b)の中で遵守義務に絡むもの、つまり法令に関係するものを把握しておくことを求めています。
おさらいすると、この項は、EMSの運用が独りよがりになることを警戒して、それを戒めるような内容になっているともいえます。
持ちつ持たれつの共存共栄の社会を目指し、その中で社会の公器として優良企業を社会全体で育てていくためにも、関係者を明確にし、それらのニーズと期待を把握しなければならないということです。
ただし、把握するといっても、アンケートをとったり直接ヒヤリングしたりと、そこまでする必要はなさそうです。(審査機関に確認しました)
ですから、事務局やトップマネジメントの中で共通認識をもっておく程度でいいと思います。

このような通知書を出して全社的な意思統一を図れば、まずは問題ないと思います。